网站首页
Portal
新闻资讯
智慧商城
智慧营销
智慧行业
智慧城市
智慧运营
案例中心
关于我们
立即登录
没有账号?
马上注册
新智慧商城
圈圈新零售
圈圈开店宝
圈圈企微宝
圈圈建群宝
圈圈营销宝
圈圈投票宝
圈圈拉群宝
圈圈任务宝
圈圈转发宝
圈圈阅读宝
圈圈餐饮宝
圈圈名片宝
圈圈建站宝
圈圈小星球
圈圈装修宝
限号提醒
社区团购
同城外卖
圈圈粉丝宝
圈圈互动宝
圈圈群发宝
圈圈关注宝
圈圈取关宝
圈圈新零售
圈圈企微宝
圈圈餐饮宝
圈圈建群宝
圈圈限号提醒
圈圈社区团购
圈圈营销宝
圈圈投票宝
圈圈拉群宝
圈圈任务宝
圈圈转发宝
圈圈阅读宝
圈圈名片宝
圈圈建站宝
圈圈取关宝
圈圈关注宝
圈圈群发宝
圈圈粉丝宝
圈圈互动宝
圈圈装修宝
圈圈小星球
企业介绍
企业文化
发展历程
诚聘英才
联系我们
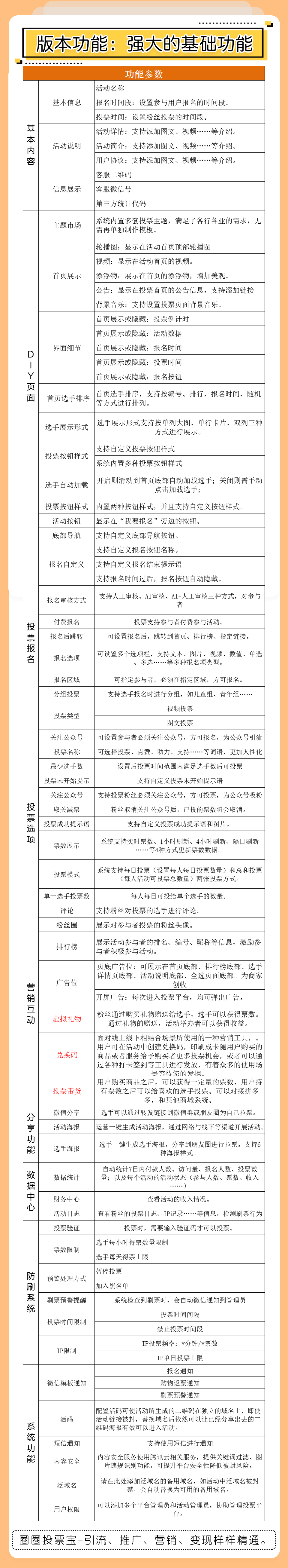
圈圈投票宝-功能介绍
查看内容
您现在的位置:
网站首页
→
营销拓客
→
圈圈投票宝
→
核心功能
→
查看内容
圈圈投票宝-功能介绍
2021-7-25 09:48
|
发布者:
商家翅膀
|
查看:
1563
|
评论: 0
分享到:
微信
QQ好友
新浪微博
QQ空间
腾讯微博
人人网
内容页面
Content
系统介绍
核心功能
系统演示
案例中心
联系方式
Contact
地 址:
河南省濮阳市华龙区
南海路365号
邮 编:
457000
咨询热线:
0393-8998660
售后服务:
15333922277
邮 箱:
pyqqwlkj@qq.com
让我们为您打造不一样的自己
欢迎拨打
0393-8998660
售前服务
售后服务
投诉维权
服务热线
0393-8998660
返回顶部
返回顶部